Selamat pagii..
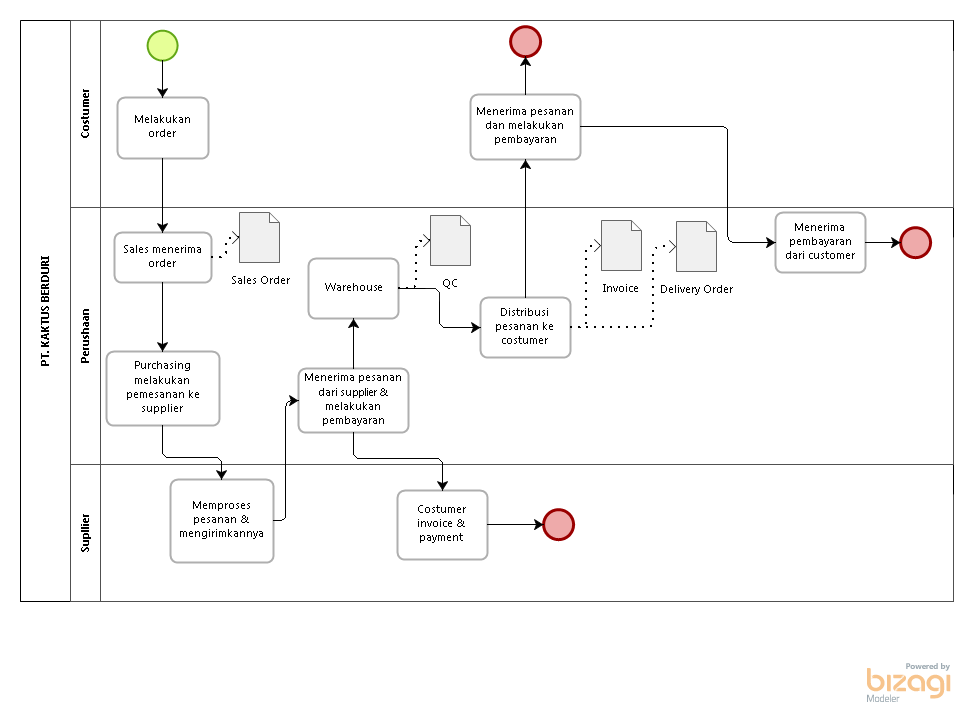
Dalam postingan saya kali ini saya akan membahas untuk tugas UTS, yaitu membuat bisnis proses untuk modul warehouse dengan aplikasi bizagi. Dalam bisnis proses ini di bagi menjadi 5 levels..
Langsung saja berikut adalah beberapa levels dari bisnis proses modul warehouse.
Untuk file dalam bentuk BPM bisa di klik :disini
1.Level 1
2.Level 2
3.Level 3
4.Level 4
5.Level 5
Sekian dulu postingan kali ini semoga bermanfaat.
See You…




