Halooo…
Selamat malam.. Kembali lagi di blog ini, kali ini saya akan memposting untuk bisnis all proses pada PT KBE yang di buat menggunakan aplikasi bizagi, Pada kali ini saya mengambil refrensi bisnis all prose dari PT KBE UPERP8 dan berikut hasilnya.
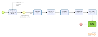
1.Diagram All bisnis prose PT KBE
2.PT. Kaktus Berduri UPERP10
3.Man Power Recruitment & Admin
4.Advert
5.Inform Internal Member
6.Project-System Design
7.Purchase / Buy Software
8.Devlop Software
9.Interaction
10.User Administration
11.User –Registration Request
12.Create-in Account & Access Right
Untuk file dengan file BPM akan di share di https://drive.google.com/drive/my-drive
Sekian dulu pada postingan kali ini.
See You…












